Pakan Ikan Otomatis Berbasis NodeMCU Esp8266 dengan Setting Waktu Telegram

Pakan Ikan Otomatis Berbasis NodeMCU Esp8266 dengan Setting Waktu Telegram

Fahad Khoirul Tamami1, Nirsa Nuranti2, Samuel Beta Kuntarjo3
1,2 Program Studi Teknik Elektronika Politeknik Negeri Semarang

Abstract Sektor perikanan mencakup budidaya ikan dikolam, dimana diperlukan perawatan dan pemberian pakan ikan secara rutin. Pemberian pakan ikan biasanya dilakukan manual dengan menyebarkan pakan tersebut ke seluruh permukaan kolam. Penyebaran pakan secara manual terlebih kolam tempat wisata ikan yang berjangkauan luas akan memakan waktu yang lama untuk pemberian pakan serta menguras tenaga. Tak jarang manusia yang terkadang lupa untuk memberi makan ikan dengan waktu yang telah ditentukan. Berdasarkan permasalahan tersebut maka sistem pakan ikan otomatis berbasis NodeMCU ESP8266 dengan setting waktu telegram mampu membantu pembudidaya ikan dalam proses pemberian pakan secara otomatis sesuai waktu yang diinginkan. Alat pemberi pakan ikan otomatis ini dapat berperan sebagai pengatur waktu pakan ikan dan banyaknya pakan yang dikeluarkan per waktu yang ditentukan secara otomatis pada program Arduino.ide. Pakan ikan otomatis ini memiliki masukan RTC sebagai sensor waktu dan suhu yang kemudian diproses NodeMCU ESP8266 sebagai mikrokontroller serta koneksi internet (Wifi) yang terhubung pada bot telegram. Pakan ikan otomatis ini sangat berguna bagi konsumen dalam hal memberi pakan ikan secara rutin dan teratur, serta yang paling penting untuk menghindari kelupaan atau bahkan kelebihan dalam memberi makan.

Kata Kunci— Pakan ikan otomatis, RTC DS3231, NodeMCU ESP8266, Motor Servo, LCD, Bot Telegram,  Alarm

I. PENDAHULUAN

Indonesia merupakan negara kepulauan yang mempunyai kekayaan alam yang luar biasa banyaknya. Luas laut Indonesia dua pertiga dari daratannya. Total luas laut Indonesia adalah 3,544 juta km². Indonesia memiliki garis pantai terpanjang kedua didunia setelah Kanada dengan panjang 104 ribu km. Selain garis pantai yang panjang, Indonesia memiliki jumlah pulau terbanyak yaitu 17.504 pulau yang tersebar dari sabang sampai merauke. Maka, dengan gambaran sumberdaya alam yang melimpah di laut dan pesisir sudah selayaknya pembangunan Indonesia berorientasi pada maritim salah satunya adalah di sektor perikanan (Kustiawan dkk., 2015).

Sektor perikanan mencakup budidaya ikan dikolam, dimana diperlukan perawatan dan pemberian pakan ikan secara rutin. Pemberian pakan ikan biasanya dilakukan manual dengan menyebarkan pakan tersebut ke seluruh permukaan kolam. Penyebaran pakan secara manual terlebih kolam tempat wisata ikan yang berjangkauan luas akan memakan waktu yang lama untuk pemberian pakan serta menguras tenaga. Tak jarang manusia yang terkadang lupa untuk memberi makan ikan dengan waktu yang telah ditentukan.

Berdasarkan permasalahan tersebut maka sistem pakan ikan otomatis berbasis NodeMCU ESP8266 dengan setting waktu telegram mampu membantu pembudidaya ikan dalam proses pemberian pakan secara otomatis sesuai waktu yang diinginkan. Alat pemberi pakan ikan otomatis ini dapat berperan sebagai pengatur waktu pakan ikan dan banyaknya pakan yang dikeluarkan per waktu yang ditentukan secara otomatis pada program Arduino.ide.

Pakan ikan otomatis ini memiliki masukan RTC sebagai sensor waktu dan suhu yang kemudian diproses NodeMCU ESP8266 sebagai mikrokontroller serta koneksi internet (Wifi) yang terhubung pada bot telegram. Kemudian motor servo akan bergerak sesuai menu yang diperintahkan oleh bot telegram, LCD sebagai keluaran akan menampilkan waktu pemberian pakan secara real time dan alarm akan berbunyi serta muncul notifikasi telegram pada smartphone sebagai pertanda pakan telah diberikan.

II. TINJAUAN PUSTAKA

A. RTC DS3231

Module RTC DS3231 merupakan salah satu tipe module yang dimana berperan selaku RTC (Real Time Clock) ataupun pewaktuan digital dan akumulasi fitur pengukur temperatur yang dikemas kedalam 1 module. Interface buat mengakses materi ini ialah memakai i2c ataupun two wire( SDA serta SCL). Module DS3231 RTC ini ada dengan battery yang berperan selaku back up RTC apabila supply mati.


 Gambar 2.1 RTC DS3231

B. NodeMCU Esp8266

NodeMCU merupakan suatu board elektronik yang berbasis chip ESP8266 dengan keahlian melaksanakan guna mikrokontroler serta pula koneksi internet (WiFi). Ada sebagian pin I/ O sehingga bisa dibesarkan jadi suatu aplikasi monitoring ataupun controlling pada proyek IOT. NodeMCU Esp8266 termasuk modul turunan pengembangan dari modul platform IoT (Internet of Things) keluarga ESP8266 tipe ESP-12.

Gambar 2.2 NodeMCU Esp8266

C. Motor Servo

Motor servo adalah perangkat listrik berfungsi untuk mendorong atau memutar objek dengan kontrol yang dengan presisi tinggi dalam hal posisi sudut, akselerasi dan kecepatan, sebuah kemampuan yang tidak dimiliki oleh motor biasa. Jika ingin memutar dan mengarahkan objek pada beberapa sudut atau jarak tertentu, maka harus menggunakan motor servo. Kontroler dari servo motor yang lebih dikenal dengan nama servo drive adalah bagian yang paling penting dari sebuah motor servo.


 Gambar 2.3 Motor Servo dan Mekanik Pakan Ikan 

D. LCD 16x2 + I2C

LCD merupakan media tampilan yang menciptakan tampilan karakter yang baik serta lumayan banyak. Pada LCD 16×2 bisa ditampilkan 32 karakter, 16 karakter pada baris atas serta 16 karakter pada baris dasar. I2C LCD merupakan materi LCD yang dikendalikan secara serial sinkron dengan protokol I2C/ IIC( Inter Integrated Circuit) ataupun TWI( Two Wire Interface). Wajarnya, materi LCD dikendalikan secara parallel baik buat jalan informasi ataupun kontrolnya. 



Gambar 2.4 LCD 16x2 + I2C

E. Bot Telegram (Smartphone)

Telegram adalah aplikasi gratis yang memungkinkan pengguna untuk mengirim teks, video, dan jenis file lainnya. Sedangkan bot dalam aplikasi telegram adalah aplikasi perangkat lunak yang mampu menjalankan tugas otomatis dan seringkali bertujuan untuk bertindak sebagai orang sungguhan.

Gambar 2.5 Bot Telegram Pakan Ikan Otomatis

F. Alarm

  Alarm merupakan komponen elektronika yang dapat menghasilkan getaran suara yaitu berupa gelombang bunyi. Alarm akan menghasilkan getaran dan suara ketika diberikan sejumlah tegangan listrik dengan level tertentu sesuai dengan spesifikasi bentuk dan ukuran alarm itu sendiri.

Gambar 2.6 Alarm 

III. PERANCANGAN SISTEM

A. Diagram Blok

Gambar 3.1 Diagram Blok

 

B. Diagram Rangkaian


Gambar 3.2 Diagram Rangkaian

C. Diagram Pengawatan

Gambar 3.3 Diagram Pengawatan

 

D. Flowchart

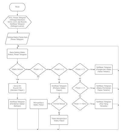
Gambar 3.4 Flowchart

 

E. Cara Kerja

Alat ini mengatur setting waktu pakan dan mengatur banyak pakan per waktu pada program Arduino.ide. Ketika setting waktu pakan terpenuhi, maka motor servo akan On dan memberi pakan sesuai jumlah yang sudah ditentukan. Bersamaan dengan itu, alarm akan berbunyi sebagai penanda bahwa pakan sudah diberikan. Alat ini juga ter integrasi dengan aplikasi telegram, yaitu bot telegram. Pada bot telegram ini terdapat beberapa fitur yang dapat digunakan. Ketika diketikkan ”menu” maka telegram akan menampilkan menu apa saja yang disediakan oleh si bot telegram ini. Ketika diketikkan ’1” maka alat akan memberikan pakan secara langsung tanpa menunggu setting waktu yang telah ditentukan. Ketika diketikkan ”2” maka telegram akan memberikan informasi berupa cara penggantian waktu pakan. Ketika diketikkan ”3” maka telegram akan membrikan informasi pengaturan jam pakan terbaru. Ketika diketikkan ”4” maka telegram akan memberikan informasi kapan terakhir pakan diberikan. Ketika format pengantian jadwal pakan sesuai, maka alat akan melakukan pembaharuan jadwal pakan.

 

IV. HASIL PERCOBAAN

Percobaan pertama, yaitu mengenai setting waktu yang telah ditentukan. Ketika setting waktu tercapai, maka motor servo akan nyala. Kemudian alat akan mengeluarkan pakan. Pada percobaan kali ini diatur dengan waktu pemberian pakan sebanyak 2 kali yaitu pagi dan siang. Pagi pukul 7.00 dan sore pukul 15.00. Seperti terlihat pada tabel 4.1

No.

Waktu Pakan

Motor Servo

Hasil

Sesuai

Tidak Sesuai

1.

7.00

Bergerak

V

 

2.

15.00

Bergerak

V

 

Percobaan berikutnya yaitu mengenai fungsi atau fitur pada bot telegram yang telah dibuat. Ketika diketikkan "menu" maka telegram akan mengirim balasan fitur apa saja yang disediakan dan bagaimana cara operasinya. Ketika diketikkan "1", maka telegram akan mengirim perintah ke mikrokontroler untuk melakukan proses pemberian pakan saat itu juga. Ketika diketikkan "2", maka telegram akan mengirim balasan format penggantian jam pakan. Ketika diketikkan "3", maka telegram akan mengirimkan balasan jam pakan terbaru. Ketika diketikkan "4", maka telegram akan mengirimkan balasan waktu terakhir kali pemberian pakan. Seperti terlihat pada tabel 4.2

No

Masukan Telegram

Balasan Telegram

Keluaran  Alat

Hasil

Sesuai

Tidak Sesuai

1

menu

Silakan Kirim :

1 = Pemberian pakan sekarang

2 = Pengaturan makan makan

3 = Melihat jam makan terbaru

4 = Pemberian pakan terakhir

-

V

 

2

1

Pemberian Makan Berhasil

Memberi Pakan

V

 

3

2

Silakan masukkan jam & menit

Format : Jam1#Menit1#Jam2#Menit2

-

V

 

4

3

Jam Makan1=7:0

Jam Makan2=15:0

-

V

 

5

4

Terakhir Makan = 15:0

-

V

 

6

7#0#15#0

Pembaharuan Berhasil

Memperbarui Waktu Pakan

V

 

 

V. KESIMPULAN

Pakan ikan otomatis ini bisa menampilkan waktu dan suhu secara real time. Pakan ikan otomatis ini sangat berguna bagi konsumen dalam hal memberi pakan ikan secara rutin dan teratur, serta yang paling penting untuk menghindari kelupaan atau bahkan kelebihan dalam memberi makan.

 

DAFTAR PUSTAKA

[1] Pursetyo KT, Tjahjaningsih W, Pramono H. Perbandingan Morfologi Kerang Daerah di Perairan Kenjeran dan Perairan Sedati. Jurnal Ilmiah Perikanan dan Kelautan. 2015; 7(1): p. 31-33.

[2] Skad C, Nandika R. Pakan Ikan Berbasis Internet of Thing. Sigma Teknika. 2020; 3(2): p. 122-131.


LAMPIRAN

1. Artikel (download)

2. Power Point (download)

3. Simulasi Alat (lihat)

4. Program (download)

5. Diagram Pengawatan (download)

6. Diagram Blok (download)

7. Diagram Alir (download)

8. Gambar Rangkaian (download)


BIODATA PENULIS

1. Fahad Khoirul Tamami



    Nama Penulis Fahad Khoirul Tamami. Penulis dilahirkan di Pati, 26 Juni 1998. Penulis telah menempuh pendidikan formal di SDN Pagerharjo 01, SMPN 01 Wedarijaksa, dan SMK Tunas Harapan Pati. Pada tahun 2019, Penulis mengikuti UM Politeknik Negeri di Indonesia dan diterima di Kampus Politeknik Negeri Semarang dengan program studi Teknik Elektronika, Jurusan Teknik Elektro. Penulis terdaftar dengan NIM 3.32.19.2.07. Apabila ada kritik dan saran yang membangun mengenai penelitian ini, bisa menghubungi fahadkhoirul@gmail.com

2. Nirsa Nuranti


     Nama Penulis Nirsa Nuranti. Penulis dilahirkan di Pati, 09 November 2001. Penulis telah menempuh pendidikan formal di SDN GenengMulyo 01, SMPN 02 Juwana, dan SMAN 1 Juwana. Pada tahun 2019, Penulis mengikuti UMPN Politeknik Negeri di Indonesia dan diterima di Kampus Politeknik Negeri Semarang dengan program studi Teknik Elektronika, Jurusan Teknik Elektro. Penulis terdaftar dengan NIM 3.32.19.2.17. Apabila ada kritik dan saran yang membangun mengenai penelitian ini, bisa menghubungi nirsanuranti@gmail.com

Subscribe to receive free email updates:

0 Response to "Pakan Ikan Otomatis Berbasis NodeMCU Esp8266 dengan Setting Waktu Telegram"

Posting Komentar