RANCANG BANGUN PINTU OTOMATIS BERDASARKAN KEHADIRAN

 

RANCANG BANGUN PINTU OTOMATIS BERDASARKAN KEHADIRAN

Muhamad Bagus Chairul1, Tasya Aulia Syifa Putri2, Samuel BETA3

Jurusan Teknik Elektro Politeknik Negeri Semarang, Semarang

Jl. Prof. Sudarto, Tembalang, Kec. Tembalang, Kota Semarang, 50275

1 baguschairul7@gmail.com

tasyauliasyifa@gmail.com

3 sambeta2@gmail.com

 

Abstract Each lecture requires a presence to know the number of attendances of each student. Attendance is a record of student attendance in following a course. With this attendance recording, the lecturer can find out the number of student attendance in each course. Application of Radio Frequency Identification (RFID)technology as a tool to verify student attendance that is connected to an automatic door. This tool will be connected to the RTC module, as a digital clock to find out whether students are present on time or not. This tool is also equipped with a micro-SD card module to store student attendance data, which can be seen directly in the recapitulation.

Keyword – Arduino Uno, RFID, RTC DS3231, Sensor Infrared, Modul Mikro SD Card, Relay, LCD, DF Player, Automatic door.

Intisari Pada setiap perkuliahan memerlukan adanya presensi untuk mengetahui jumlah kehadiran setiap mahasiswa. Presensi merupakan sebuah pencatatan kehadiran mahasiswa dalam mengikuti sebuah mata kuliah. Dengan adanya pencatatan presensi tersebut dosen dapat mengetahui jumlah kehadiran mahasiswa pada setiap mata kuliah.  Penerapan teknologi Radio Frequency Identification (RFID) sebagai alat untuk memverifikasi kehadiran mahasiswa yang terhubung dengan pintu otomatis. Alat ini akan terhubung dengan modul RTC, sebagai jam digital untuk mengetahui hadir tepat waktu atau tidaknya mahasiswa. Alat ini juga dilengkapi dengan modul kartu mikro SD untuk menyimpan data kehadiran mahasiswa, yang dapat dilihat langsung rekapitulasinya.

Kata kunci – Arduino Uno, RFID, RTC DS3231, Sensor Inframerah, Modul Kartu Mikro SD, Relai, LCD, DF Player, Pintu Otomatis.

 


I.        PENDAHULUAN

1.1.   Latar Belakang

Perkuliahan merupakan suatu kegiatan dimana para mahasiswa berkumpul, belajar dan berinteraksi satu sama lain. Selain itu perkuliahan juga dipahami sebagai kegiatan belajar mengajar antara dosen dan mahasiswa. Pada setiap perkuliahan memerlukan adanya presensi untuk mengetahui jumlah kehadiran setiap mahasiswa. Presensi merupakan sebuah pencatatan kehadiran mahasiswa dalam mengikuti sebuah mata kuliah. Dengan adanya pencatatan presensi tersebut khususnya untuk Politeknik Negeri Semarang maka dosen dapat mengetahui jumlah kehadiran mahasiswa pada setiap mata kuliah. Selama ini presensi di Politeknik Negeri Semarang dilakukan secara manual yaitu menggunakan kertas dan mahasiswa yang datang pada mata kuliah tersebut harus menandatanganinya maupun pengecekan secara individu dengan memanggil nama masing-masing mahasiswa sehingga memakan waktu cukup lama dan juga berpotensi untuk terjadinya kecurangan atau manipulasi kehadiran. Kecurangan yang mungkin terjadi adalah titip absen. Dengan sistem presensi seperti ini, memerlukan banyak kertas untuk setiap mata kuliah serta terdapat beberapa kendala yaitu saat presensi tersebut lupa dibawa maka harus menyediakan kertas lain untuk mencatat presensi sementara, selain itu adanya kesulitan dalam melakukan pemeriksaan presensi saat kertas presensi hilang karena tidak memiliki salinannya.

Solusi yang tepat guna untuk sistem presensi mahasiswa adalah dengan menerapkan teknologi untuk memantau kehadiran mahasiswa pada setiap mata kuliah. Dosen dapat memantau kehadiran mahasiswa pada mata kuliah yang diajarnya dengan mengakses database yang ada pada SD Card dan terintegrasi alat pemantau kehadiran mahasiswa.

Dari uraian tersebut, muncul gagasan untuk umembuat “Rancang Bangun Pintu Otomatis Berdasarkan Kehadiran”. Pada alat ini, akan digunakan SD Card sebagai database untuk memantau kehadiran mahasiswa pada setiap mata kuliah yang dilaksanakan. Serta dosen dapat melihat rekapitulasi kehadiran mahasiwa.

1.2.   Tujuan

Tujuan dari perancangan alat ini yaitu:

1.     Merancang sistem untuk memantau kehadiran yang terintegrasi dengan pintu otomatis.

2.     Dapat mengetahui rekapitulasi kehadiran mahasiswa.

3.     Dapat mempermudah dosen dalam memantau kahadiran mahasiswa saat jadwal mata kuliah.

1.3.   Rumusan Masalah

Berdasarkan uraian diatas, maka ada beberapa perumusan masalah yang harus diperhatikan, yaitu:

1.     Bagaimana cara merancang pintu otomatis berdasarkan kehadiran?

2.     Bagaimana cara memprogram tag reader dengan Arduino?

3.     Bagaimana cara mengakses dan memantau presensi di SD Card?

 

1.4.   Batasan Masalah

Dalam pembuatan alat ini terdapat batasan masalah, yaitu:

1.   Alat ini akan memantau kehadiran mahasiswa dengan waktu sebenarnya.

2.   RFID sebagai akses untuk membuka pintu serta pemantau kehadiran

3.   SD Card dapat menyimpan data rekapitulasi kehadiran mahasiswa.

 

II.     TINJAUAN PUSTAKA

2.1.   Radio Frequency Identification (RFID)


Gambar 2. 1 Modul RFID MFR522

RFID atau Pengenal Frekuensi Radio (Radio Frequency Identification) merupakan metode identifikasi dengan menggunakan transponder untuk menyimpan dan mengambil data jarak jauh. Komponen pada sistem RFID terdapat dua macam yaitu RFID Reader dan RFID Tag. MFRC522 RFID Reader Module adalah sebuah modul berbasis IC Philips. MFRC522 yang dapat membaca RFID dengan penggunaan yang mudah dan harga yang murah, karena modul ini sudah berisi komponen-komponen yang diperlukan oleh MFRC522 untuk dapat bekerja. Modul ini dapat digunakan langsung oleh MCU dengan menggunakan interface SPI, dengan suplai tegangan sebesar 3,3V.

MFRC522 merupakan produk dari NXP yang menggunakan fully integrated 13.56MHz non-contact communication card chip untuk melakukan pembacaan maupun penulisan. MFRC522 kompatibel dengan semua varian MIFARE Mini, MIFARE 1 K, MIFARE 4K, MIFARE Ultralight, MIFARE DESFire EV1 and MIFARE Plus RF identification rotocols.

Spesifikasi:

·       Arus dan tegangan operasional: 13-26mA/DC 3.3V

·       Frekuensi kerja: 13.56MHz

·       Suhu tempat penyimpanan: -40 – 85 °C

·       Suhu kerja: -20 – 80 °C

·       Kelembaban reletif: 5% -95%

2.2.   Real Time Clock (RTC)

Gambar 2. 2 Real Time Clock

Real time clock adalah jam elektronik berupa chip yang dapat menghitung waktu (mulai detik hingga tahun) dengan akurat dan menjaga/menyimpan data waktu tersebut sesuai dengan waktu sebenarnya.

Spesifikasi RTC DS3231:

·       Tegangan Operasi: 2.3V – 5.5V

·       Dapat beroperasi pada tegangan rendah

·       Konsumsi arus pada baterai cadangan: 500nA

·       Tegangan Maksimal pada SDA, SCL: VCC + 0.3V

·       Suhu kerja: -45ºC to +80ºC

2.3.   Sensor Inframerah E18

Gambar 2. 3 Sensor Inframerah E18

Infrared (IR) detektor atau sensor infra merah adalah komponen elektronika yang dapat mengidentifikasi cahaya inframerah (infrared). Infrared merupakan sebuah sensor yang masuk dalam kategori sensor optik. Secara umum seluruh infrared di dunia bekerja optimal pada frekuensi 38,5 KHz. Kurva karakteristik infrared membandingkan antara frekuensi dengan jarak yang dicapainya. Kalau frekuensi di bawah puncak kurva atau lebih dari puncak kurva, maka jarak yang dapat dicapai akan pendek. Sensor Deteksi Objek/ Proximity Switch yang mampu mendeteksi objek dalam jarak 3-80cm (Adjustable). Jarak deteksi 3-80cm dapat diatur sesuai keperluan dengan memutar potensiometer pada bagian belakangnya, mudah dipasang dan mudah dipakai. Pada kepala Proximity switch ini terdapat sepasang Transmitter dan Receiver untuk mendeteksi objek/halangan.

2.4.   Arduino Uno

Gambar 2. 4 Papan Arduino Uno

Arduino board merupakan suatu sistem yang memiliki konsep kerja dengan mengembangkan model menjadi sistem final yang lebih canggih menggunakan perangkat keras dan perangkat lunak, sehingga dapat digunakan untuk merancang sistem elektronika berukuran minimalis namun memiliki fleksibilitas yang tinggi dan baik. Arduino bersifat open-source sehingga berbagai sensor dan modul dapat dipasang pada board ini.

Arduino uno memiliki berbagai versi, versi terakhir adalah Arduino Uno R3 (Revisi 3), menggunakan ATMEGA328 sebagai mikrokontrollernya, mempunyai 14 pin I/O digital (dengan 6 output PWM) dan 6 pin input analog. Untuk pemrograman cukup menggunakan koneksi USB type A hingga type B dengan software Arduino IDE (Integrated Development Envronmennt). Arduino uno dapat beroperasi dengan daya eksternal 6-20 Volt. Jika menggunakan tegangan kurang dari 6 Volt tidak akan stabil. Jika menggunakan lebih dari 12 Volt, regulator tegangan bisa panas dan merusak board. Sehingga disarankan pada rentang tegangan 7-12 Volt.


2.5.   Modul Relai 2 Channel

Gambar 2. 5 Modul relay 2 channel

Relai adalah komponen elektronik berupa saklar elektronik yang digerakkan oleh arus listrik. Secara prinsip, relay merupakan tuas saklar dengan lilitan kawat pada batang besi (solenoid) di dekatnya, ketika solenoid dialiri arus listrik, tuas akan tertarik karena adanya gaya magnet yang terjadi pada solenoid sehingga kontak saklar akan menutup. Pada saat arus dihentikan, gaya magnet akan hilang, tuas akan kembali keposisi semula dan kontak saklar kembali terbuka.

spesifikasi:

1.     Sumber tegangan – 3.75V to 6V

2.     Arus pemicu – 5mA

3.     Arus saat relai aktif - ~70mA (salah satu), ~140mA (keduanya)

4.     Kontak tegangan maksimum – 250VAC, 30VDC

5.     Arus maksimum – 10A

2.6.   Liquid Crystal Display (LCD) I2C

Gambar 2. 6 LCD 

Liquid Crystal Display (LCD) merupakan jenis device yang menampilkan titik, garis, huruf, angka, atau gambar menggunakan teknologi crystal cair. LCD 16×2 pada umumnya menggunakan 16 pin sebagai kontrolnya, hal ini akan boros untuk penggunaan pin. Karena itu, digunakan driver khusus sehingga LCD dapat dikontrol dengan jalur I2C (Inter-Integrated-Circuit). Jumlah pin yang digunakan hanya empat dengan kegunaan masing-masing adalah sebagai berikut:

1.     GND: dihubungan ke ground

2.     VCC: dihubungkan ke sumber tegangan 5V.

3.     SDA: merupakan I2C data dan dihubungkan ke pin analog A4 pada Arduino.

4.   SCL: merupakan I2C clock dan dihubungkan ke pin analog A5 pada Arduino.

2.7.   DF Player Mini

Gambar 2. 7 DF Player Mini

DF Player Mini merupakan module pemutar dokumen suara / perangkat pemutar suara dengan support format audio seperti file .mp3 yang sudah umum dikenal oleh khalayak umum. Bentuk fisik dari DF Player mini ini berbentuk persegi dengan ukuran 20 x 20 mm yang dimana memiliki 16 kaki pin.

2.8.   Modul Kartu Mikro SD

Gambar 2. 8 Modul Kartu Mikro SD

Modul kartu mikro SD 
adalah sebuah modul yang berfungsi untuk membaca dan menulis data ke atau dari kartu SD. Modul ini memiliki antarmuka menggunakan komunikasi SPI (Serial Parallel Interface). Tegangan kerja dari modul ini dapat menggunakan level tegangan 3.3 V DC atau 5V DC, yang dapat digunakan salah satunya. Modul ini cocok digunakan untuk membuat piranti-piranti yang membutuhkan suatu penyimpanan bersifat non-volatile (data akan tetap tersimpan walaupun tidak mendapatkan supply tegangan) dengan kapasitas besar, hingga mencapai Gigabyte

2.9.   Solenoid Pengunci Pintu

Gambar 2. 9 Solenoid Pengunci Pintu

Solenoid pengunci pintu merupakan perangkat elektronik yang prinsip kerjanya menggunakan elektromagnetik. Selenoid door lock umumnya menggunakan tegangan kerja 12 Volt. Pada kondisi normal perangkat ini dalam kondisi tertutup (mengunci pintu), ketika diberi tegangan 12 Volt maka kunci akan terbuka.

Spesifikasi:

- Tegangan: 12VDC

- Arus: 0.35A

- Dimensi: 27x 29 x 18 mm

- Panjang penghalang: 10 mm

2.10.   Stepdown LM2596

Gambar 2. 9 Step down LM2596

Modul step down ini menggunakan IC LM2596. Dimana IC LM2596 adalah sirkuit terpadu/integrated circuit yang berfungsi sebagai step down DC converter dengan current rating 3A. Terdapat beberapa varian dari IC seri ini yang dapat dikelompokkan dalam dua kelompok yaitu versi adjustable yang tegangan keluarannya dapat diatur, dan versi fixed voltage output yang tegangan keluarannya sudah tetap / fixed. Pada modul diatas menggunakan seri IC adjustable yang tegangan keluarnya dapat diubah-ubah. Keunggulan modul step down LM2596 dibandingkan dengan step down tahanan resistor / potensiometer adalah besar tegangan output tidak berubah (stabil) walaupun tegangan input naik turun. 

III.        PERANCANGAN ALAT

 3.1.  Komponen

1.     Modul RFID MFRC522

2.     Modul Real Time Clock

3.     Sensor infra merah E18

4.     Arduino uno

5.     Modul Relay 2 channel

6.     LCD I2C

7.     DF player mini

8.     Modul kartu mikro SD

9.     Solenoid pengunci pintu

10.  Stepdown LM2596

 3.2.  Blok Diagram Hubungan Komponen Utama

Gambar 3. 1 Diagram blok komponen utama

Keterangan dari gambar:

1.    RFID MRFC522, berfungsi untuk membaca alamat yang tersimpan dalam kartu yang kemudian diproses untuk membuka pintu dan identitas kehadiran.

2.     RTC DS3231 sebagai jam digital.

3.   Sensor proximity berfungsi untuk mendeteksi adanya gerakan yang kemudian diproses untuk membuka pintu.

4.     Arduino Uno digunakan sebagai pemroses dalam sistem.

5.     LCD berfungsi sebagai penampil isyarat alat.

6.     DF Player yang terhubung dengan pengeras suara berfungsi untuk mengeluarkan suara ketika alat digunakan.

7.     Relai digunakan untuk mengaktifkan solenoid dan modul kartu mikro SD.

3.3.  Gambar Rangkaian


Gambar 3. 2 Skematik rangkaian

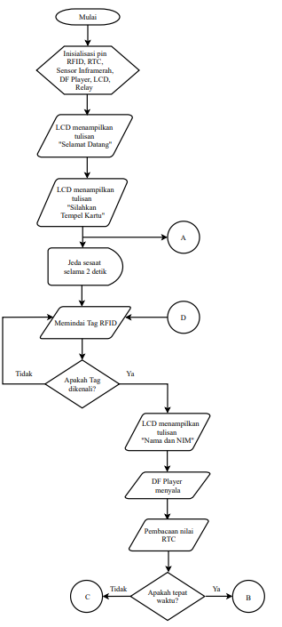
3.4.  Diagram Alir

Gambar 3. 3 Diagram alir inisialisasi

Gambar 3. 4 Diagram alir sensor inframerah

Gambar 3. 5 Diagram alir saat datang tepat waktu

Gambar 3. 6 Diagram alir saat datang terlambat

3.5.  Diagram Pengawatan


Gambar 3. 7 Diagram pengawatan

3.6.  Pembuatan Alat

Tahap pembuatan alat membahas langkah-langkah dalam pembuatan sistem pemberi makan hewan peliharaan otomatis meliputi pembuatan mekanik dan rangkaian elektronik.

1.)     Pembuatan Mekanik

Pembuatan mekanik dimulai dengan membuat papan untuk meletakkan solenoid pengunci pintu dan box rangkaian menggunakan multipleks berukuran 50 cm x 32 cm dan diberi lubang yang telah disesuaikan dengan konsep yang telah dirancang. Kemudian memasang solenoid pengunci pintu dan box. Untuk komponen elektronika berada pada box.

Gambar 3. 8 Papan tampak depan

Gambar 3. 9 Papan tampak belakang

2.)     Rangkaian Elektronik

Dalam tahap ini dilakukan pemasangan tiap komponen yang dibutuhkan. Pada saat perencanaan wiring (proses pengkabelan) dilakukan serapi mungkin agar tidak memakan banyak tempat dan menggunakan kabel seminimal mungkin. Kemudian meletakkannya pada box dengan ukuran 18cm x 12cm x 11cm.

Gambar 3. 10 Rangkaian elektronik

IV.        CARA KERJA ALAT

Saat kondisi awal, pengguna akan masuk kedalam ruangan maka pengguna harus mendekatkan kartu RFID ke RFID reader. Apabila saat verifikasi kartu tersebut terdaftar maka LCD akan menampilkan Nama dan Nim sesuai dengan data yang telah didaftarkan, serta DF Player akan menyala. Kemudian apabila pengguna datang tepat waktu sesuai dengan jam yang telah diatur pada RTC maka LCD menampilkan tulisan “Tepat Waktu”, DF Player menyala, relai yang terhubung dengan solenoid akan menyala selama 10 detik, sehingga pintu dapat dibuka, dan relai yang terhubung dengan modul kartu mikro SD akan menyala, sehingga data akan tersimpan di dalam mikro SD. Namun, jika pengguna datang terlambat maka LCD menampilkan tulisan “Anda Terlambat”, DF Player menyala relai yang terhubung dengan solenoid akan menyala selama 10 detik, sehingga pintu dapat dibuka, dan relai yang terhubung dengan modul kartu mikro SD akan menyala, sehingga data akan tersimpan di dalam mikro SD.

Saat kondisi pengguna akan keluar dari dalam ruangan, maka melakukan gerakan yang dapat dideteksi oleh sensor inframerah, sehingga relai yang terhubung dengan solenoid akan menyala selama 10 detik, dan pintu dapat dibuka.

V.     PENGUJIAN ALAT

Pengujian alat ini awalnya dilakukan dengan memeriksa perangkat keras yang ada pada perangkat, mulai dari pin yang digunakan, pemantauan kondisi indikator yang ada pada modul, dan pemeriksaan tegangan yang mengalir pada rangkaian, setelah itu dilakukan juga pemeriksaaan pada bagian pembacaan ID dari RFID. Pemeriksaan pin dilakukan dengan melakukan pemeriksaan ulang pada pengawatan yang ada pada perangkat, baik itu menyesuaikan koneksi modul dengan mikrokontroler maupun antara modul dengan modul. Selanjutnya pemeriksaan tegangan dilakukan dengan memeriksa hasil ouput tegangan yang ada pada perangkat menggunakan multimeter. Pemeriksaaan pembacaan ID dari RFID dilakukan dengan mencoba pembacaan secara langsung pada modul RFID yang telah disambungkan dengan miikrokontroler dan telah diberikan program di dalamnya.

VI.   KESIMPULAN

Setelah melakukan perancangan, pembuatan dan uji coba alat, maka didapatkan kesimpulan sebagai berikut:

1. Rancang bangun pintu otomatis berdasarkan kehadiran ini bekerja dengan cara melakukan pembacaan kartu RFID dan menggunakan sensor inframerah E18.

2.     Data yang diidentifikasi oleh RFID, dan waktu yang tercatat berdasarkan RTC akan disimpan dalam modul kartu mikro SD.

DAFTAR PUSTAKA

Dinata, Y. M. (2016). Arduino Itu Pintar. Jakarta: PT Elex Meida Komputindo.

Kadir, A. (2018). Arduino dan Sensor. Yogyakarta: Andi.

Rahmawati, Sri, Prohenusa Ciptadi, and R Hafid. 2021. "Sistem Smart Class untuk Presensi Mahasiswa dan Akses Pintu Kelas Berbasis RFID." Program Studi Informatika. Universitas PGRI Yogyakarta .

 LAMPIRAN 

1.     JURNAL KLIK DISINI

2.     PPT KLIK DISINI

3.     VIDEO SIMULASI ALAT KLIK DISINI

4.     DIAGRAM RANGKAIAN KLIK DISINI

5.     DIAGRAM PENGAWATAN KLIK DISINI

6.     DIAGRAM BLOK KLIK DISINI

7.     DIAGRAM ALIR KLIK DISINI

8.   PROGRAM ARDUINO KLIK DISINI

BIODATA PENULIS


Nama penulis Muhamad Bagus Chairul,penulis dilahirkan di Kota Semarang, 14 Agustus 2000. Penulis telah menempuh Pendidikan formal di SDN Anjasmoro, SMPN 7 Semarang, dan SMAN 5 Semarang, tahun 2019 penulis telah menyelesaikan Pendidikan SMA. Pada tahun 2019 penulis mengikuti seleksi mahasiswa baru diploma (D3) dan diterima menjadi mahasiswa baru diploma (D3 Politeknik Negeri Semarang (Polines)) dengan Program Studi D3 Teknik Elektronika, Jurusan Teknk Elektro. Penulis Terdaftar dengan NIM 3.32.19.3.16. Apabila ada kritik, saran, dan pertanyaan mengenai penelitian ini, bisa hubungi penulis melalui email baguschairul7@gmail.com


Nama penulis Tasya Aulia Syifa Putri, penulis dilahirkan di Kota Semarang, 5 April 2001. Penulis telah menempuh Pendidikan formal di SDN Pekunden, SMPN 14 Semarang, dan SMAN 2 Semarang, tahun 2019 penulis telah menyelesaikan Pendidikan SMA. Pada tahun 2019 penulis mengikuti seleksi mahasiswa baru diploma (D3) dan diterima menjadi mahasiswa baru diploma (D3 Politeknik Negeri Semarang (Polines)) dengan Program Studi D3 Teknik Elektronika, Jurusan Teknk Elektro. Penulis Terdaftar dengan NIM 3.32.19.3.25. Apabila ada kritik, saran, dan pertanyaan mengenai penelitian ini, bisa hubungi penulis melalui email tasyauliasyifa@gmail.com

Subscribe to receive free email updates:

0 Response to "RANCANG BANGUN PINTU OTOMATIS BERDASARKAN KEHADIRAN"

Posting Komentar