Sistem Pemantau Suhu dan Kekeruhan Pendingin Air Chiller Berbasis Arduino Uno dengan Tampilan LCD

    Kelompok B06

    1. Dewa Murti Nugroho        3.32.19.1.07
    2. Mei Melindawati               3.32.19.1.16


 Sistem Pemantau Suhu dan Kekeruhan Pendingin Air Chiller Berbasis Arduino Uno dengan Tampilan LCD



Dewa Murti Nugroho1, Mei Melindawati2, Samuel Beta Kuntarjo3.

Mahasiswa dan Dosen Program Studi Teknik Elektronika, Jurusan Teknik Elektro, 

Politeknik Negeri Semarang.

E-mail: dewamurtinugroho@gmail.com 1meimelinda15@gmail.com 2sambetak2@gmail.com 3


Abstrak––  Dalam dunia industri banyak terdapat mesin chiller yang masih dilakukan pemantauan untuk kondisi air didalamnya secara manual menggunakan tenaga manusia. Tujuan dibuatnya alat ini yaitu agar menciptakan sistem yang dapat membantu para pekerja industri untuk memantau kondisi air pada mesin chiller tanpa melakukan tenaga fisik yang melelahkan sekaligus dengan teknologi modern. Sistem alat ini menggunakan arduino uno sebagai pemrosesnya. Adapun komponen yang digunakan yaitu Sensor Temperatur DS18B20, Sensor Kekeruhan TSD-10, LCD 16x2, Buzzer. Alat ini akan mengontrol kondisi temperatur suhu air dan tingkat kekeruhan air secara otomatis dengan tampilan LCD. Selain itu, penggunaan buzzer digunakan untuk memberi tanda peringatan ketika kondisi suhu air dan kekeruhan air dalam mesin chiller mengalami perubahan yang signifikan.

Kata Kunci–– Arduino Uno, Sensor Temperatur DS18B20, Sensor Kekeruhan TSD-10, LCD 16x2, Buzzer.

Abstract––  In the industrial world, there are many chiller machines that are still being monitored for air conditions in them manually using human power. The purpose of this tool is to create a system that can help industrial workers to unify the air conditions in the chiller machine without doing tiring physical exertion at the same time with modern technology. This tool system uses Arduino Uno as the processor. The components used are DS18B20 Temperature Sensor, TSD-10 Turbidity Sensor, 16x2 LCD, Buzzer. This tool will control the temperature conditions of the air temperature and the level of water turbidity automatically with the LCD display. In addition, the use of a buzzer is used to give a warning sign when the air temperature conditions and water turbidity in the chiller machine experience significant changes.

Keyword–– Arduino Uno, DS18B20 Temperature Sensor, TSD-10 Turbidity Sensor, 16x2 LCD, Buzzer.


I. PENDAHULUAN

1.1 Latar Belakang

Chiller adalah suatu alat perpindahan panas yang menggunakan sistem pendingin untuk menghilangkan panas dari beban proses dan mengalihkan atau melepaskan panas ke lingkungan. Sejauh ini, mesin chiller yang terdapat pada industri perusahaan besar maupun industri perusahaan kecil menengah menggunakan chiller konvesional yang biasa dilakukan pengontrolannya secara manual menggunakan tenaga manusia. Hal ini tentu membutuhkan tenaga untuk sesekali melihat kondisi air pada mesin chiller. Seiring dengan perkembangan teknologi dan ilmu pengetahuan pada bidang elektronika seperti saat ini, berdasarkan permasalahan yang ada terbentuklah gagasan untuk mengatasi persoalan tersebut, yaitu sebuah sistem alat pemantau kondisi temperatur suhu air dan tingkat kekeruhan air pada mesin chiller berbasis arduino uno. 

Alat pemantau kondisi temperatur suhu air dan tingkat kekeruhan air ini menggunakan dua sensor sebagai inputnya yaitu sensor temperatur DS18B20 yang dapat mengukur temperatur suhu air dan sensor kekeruhan TSD-10 untuk mendeteksi tingkat kekeruhan air yang ada pada mesin chiller. Sebagai pusat kendali alat pemantau ini menggunakan Mikrokontroler jenis Arduino Uno. Sedangkan untuk menampilkan hasil keluaran dari pemantauan alat ini dengan menggunakan LCD 16x2 dan Buzzer sebagai indikator suara tanda pemberi peringatan.

1.2 Perumusan Masalah

Dari identifikasi yang ada, dapat ditarik beberapa rumusan masalah sebagai berikut.

1. Bagaimana cara membuat sistem pemantau mesin pendingin dengan menggunakan arduino Uno dan sensor temperatur dan sensor kekeruhan?

2. Bagaimana cara menghubungkan sistem pemantau mesin pendingin dengan menggunakan tampilan LCD dan buzzer?

3. Bagaimana bentuk rancangan sistem tersebut?


1.3 Tujuan

Adapun tujuan yang ingin dicapai dalam pembuatan Proyek Arduino ini adalah sebagai berikut.

1. Membuat sistem alat pemantau otomatis yang digunakan untuk dapat mengetahui informasi yang berkaitan dengan suhu dan kejernihan air pada chiller mesin secara digital.

2. Dapat memberikan informasi terkait dengan tingkatan suhu dan kekeruhan air yang sudah terdeteksi oleh sensor suhu dan sensor kekeruhan air pada tampilan LCD.


II. TINJAUAN PUSTAKA

2.1 Sensor Temperatur DS18B20

Sensor Temperatur DS18B20 merupakan sensor digital yang memiliki 12-bit ADC internal. Sensor ini sangat presisi, sebab memiliki tegangan referensi sebesar 5Volt. Pada rentang suhu -10 sampai +85 derajat Celcius, sensor ini memiliki akurasi +/-0.5 derajat. Sensor ini dapat bekerja menggunakan protokol komunikasi 1-wire (one-wire). Sensor DS18B20 memiliki tiga kaki, yaitu GND (ground, pin 1), DQ (Data, pin 2), VCC atau VDD (power, pin 3). 


Gambar 1. Sensor Temperatur DS18B20

2.2    Sensor Kekeruhan TSD-10

Sensor kekeruhan TSD-10 merupakan sensor yang dapat mendeteksi kualitas air dengan mengukur tingkat kekeruhannya. Proses ini menggunakan cahaya untuk mendeteksi partikel tersuspensi dalam air dengan mengukur transmisi cahaya dan tingkat hamburan, yang berubah dengan jumlah total padatan tersuspensi (Total Suspended Solids/TSS) dalam air. Saat TTS meningkat, cairan tingkat kekeruhan juga akan meningkat. Sensor ini menyediakan mode keluaran berupa sinyal analog dan sinyal digital. Sensor TSD-10 memiliki tiga kaki, yaitu Ground (-), VCC (+), Sinyal Output (Out). 

Gambar 2. Sensor Kekeruhan TSD-10

2.3 Arduino Uno

Arduino Uno adalah papan sirkuit berbasis mikrokontroler ATmega328. IC (integrated circuit) ini memiliki 14 pin input dari output digital (6 output untuk PWM), 6 analog input, resonator kristal keramik 16 MHz koneksi USB, soket adaptor, pin header ICSP, dan tombol reset. Untuk mendukung mikrokontroler agar dapat digunakan, cukup menghubungkan Board Arduino Uno ke komputer dengan menggunakan kabel USB atau listrik dengan AC yang ke adaptor DC atau baterai untuk menjalankannya. Arduino Uno berbeda dengan semua board sebelumnya dalam hal koneksi USB to-serial yaitu menggunakan fitur Atmega8U2 yang diprogram sebagai konverter USB-to-serial berbeda dengan board sebelumnya yang menggunakan chip FTDI driver USB-to-serial.


Gambar 3. Arduino Uno

2.4 Pompa Air

Pompa air adalah alat yang digunakan untuk memindahkan cairan atau (fluida) dari suatu tempat ke tempat lainnya melalui saluran pipa dengan menggunakan tenaga listrik untuk mendorong air yang dipindahkan secara terus menerus. Pompa air mini (Water Pump 5V) ini merupakan alat untuk menggerakan air dari tempat bertekanan rendah ke tempat bertekanan yang lebih tinggi. Pada dasarnya water pump sama dengan motor DC pada umumnya, hanya saja sudah di-packing sedemikian rupa sehingga dapat digunakan di dalam air. 


Gambar 4. Pompa Air

2.5 LCD 16x2 dengan I2C

LCD adalah suatu jenis penampil (display) yang sering digunakan dalam perancangan alat menggunakan mikrokontroler yang berfungsi sebagai penampil data baik dalam bentuk karakter, huruf, angka ataupun grafik. LCD merupakan lapisan dari campuran organik antara lapisan kaca bening dengan elektroda transparan indium oksida dalam bentuk tampilan seven-segment dan lapisan elektroda pada kaca belakang. Sedangkan LCD I2C adalah modul LCD yang dikendalikan secara serial sinkron dengan protokol I2C/IIC (Inter Integrated Circuit) atau TWI (Two Wire Interface). Modul LCD ini dikendalikan secara parallel baik untuk jalur data maupun pengontrolnya. 


Gambar 5. LCD 16x2 dengan I2C

2.6 Bel (Buzzer)

Bel (Buzzer) adalah sebuah komponen elektronika yang dapat berfungsi untuk mengubah getaran sinyal listrik menjadi getaran suara. Bel ini biasa dipakai pada sistem alarm dan dapat digunakan sebagai indikasi suara. Bel (buzzer) tergolong sebagai tranduser yang mempunyai 2 buah kaki yaitu positive (+) dan negative (-). Untuk menggunakannya dapat diberi tegangan positive dan negative sebesar 3V sampai 12V. Pada bel buzzer jenis piezo buzzer dapat bekerja dengan baik dalam menghasilkan frekuensi pada kisaran 1 sampai 6 kHz hingga 100 kHz.
Gambar 6. Bel (Buzzer)

III. PERANCANGAN ALAT

3.1 Alat

1.    Bor PCB

2.    Solder

3.    Tang Potong

4.    Gerinda

5.    Kabel USB

6.    Setrika

7.    Amplas

8.    Lem Tembak

9.    Gunting

10.  Laptop/PC


3.2 Bahan

1. PCB

2. Tenol

3. Pin header

4. Kabel jumper

5. Papan Box Kayu

6. Mur dengan Baut

7. Arduino uno

8. Sensor Temperatur DS18BS20

9. Sensor Kekeruhan TSD-10

10. LCD 16x2 dengan modul I2C

11. Pompa Air

12. Buzzer

13. Selang 2 Output

14. Box Kontainer 30 Liter

15. Lakban


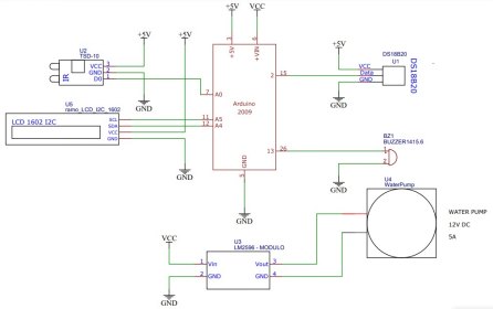
3.3 Gambar Rangkaian



Gambar 7. Rangkaian Skematik

3.4 Diagram Blok


Gambar 8. Diagram Blok

3.5 Diagram Alir

Gambar 9. Diagram Alir

3.6 Diagram Pengawatan

Gambar 10. Diagram Pengawatan

3.7 Pembuatan Alat

Dalam pembuatan alat ini dapat dilakukan dengan beberapa tahap, yaitu :

1.    Membuat perencanaan bagan dari alat tersebut.

2.    Membuat diagram pengawatan.

3.    Menyusun rangkaian sesuai diagram pengawatan.

4.    Membuat program untuk arduino.

5.    Pembuatan kerangka alat.

6.    Pemasangan rangkaian pada kerangka alat.

7.    Pengujian akhir pada kerangka alat.


IV. CARA KERJA ALAT

Pada sistem alat ini Arduino Uno berfungsi sebagai mikrokontroler. Alat pemantau kondisi temperatur suhu air dan tingkat kekeruhan air ini menggunakan sensor temperatur DS18B20 yang dapat mengukur temperatur suhu air dan sensor kekeruhan TSD-10 untuk mendeteksi tingkat kekeruhan air yang ada pada mesin chiller.  Ketika sensor tempertur DS18B20 mengukur temperatur suhu air pada wadah, jika suhu kurang dari  33°Celcius, maka pengujian limit suhu pada tampilan LCD dalam kondisi normal, tampilan pada LCD muncul “Besar Suhu yang Terukur dan Nilai Keruh: 0%” dan Alarm bel (buzzer) akan tetap mati. Kemudian jika lebih dari atau sama dengan  33°Celcius, maka pada tampilan LCD akan muncul tulisan “Besar Suhu yang Terukur dan Suhu Tinggi” dan Alarm bel (buzzer) akan bunyi dan mati bergantian selama 1000 mili detik.

Sedangkan untuk pengujian nilai tegangan input dari sensor kekeruhan menggunakan sensor kekeruhan TSD-10 yaitu jika nilai kekeruhan dalam keadaan normal, tampilan pada LCD muncul “Kekeruhan Normal dan Nilai Keruh: 0%” dan Alarm bel (buzzer) akan tetap mati. Kemudian ketika sensor mendeteksi nilai kekeruhan yang tinggi maka pada tampilan LCD muncul “Kekeruhan Tinggi dan Nilai Keruh sebesar sekian persen hingga mencapai 100%” dan Alarm bel (buzzer) akan bunyi keras dan mati bergantian selama 2000 mili detik.


V. PERANCANGAN MEKANIK

Gambar 5.1 Alat Tampak dari Depan

Gambar 5.2 Alat Tampak dari Samping



Gambar 5.3 Alat Tampak dari Atas

VI. PENGUJIAN ALAT

Dalam pembuatan proyek ini, perlu adanya pengujian untuk menentukan kesesuaian alat dengan prinsip kerjanya. Adapun langkah-langkah cara pengujian yang akan dilakukan adalah sebagai berikut:  

1.   Mengunggah program ke alat yang dibuat, apakah sudah sesuai dengan yang diinginkan atau belum.

2.   Menguji alat sesuai dengan cara kerja.


VII. KESIMPULAN 

Dari hasil penelitian yang telah dilakukan dapat disimpulkan sebagai berikut.

1. Cara membuat alat Sistem Pemantauan Suhu dan Kekeruhan Pendingin Air Chiller Berbasis Arduino Uno dengan Tampilan LCD ini menggunakan sensor Temperatur DS18B20 dan sensor Kekeruhan TSD-10 dengan mikrokontroler jenis Arduino Uno sebagai prosesor yang telah diprogram menggunakan software Arduino IDE.

2. Alat ini dirancang mengukur batas suhu maksimal pada mesin cutting laser untuk meminimalisir kerusakan fatal akibat tidak tahunya batas suhu pada mesin cutting laser, kemudian ditunjang oleh sensor kejernihan air yang dapat dipantau melalui LCD 16x2. Proses perancangan alat didasarkan adanya keluhan dalam usaha rumah tangga yang mempunyai permasalahan pada sistem pemantauan suhu dan kejernihan air dalam sirkulasi tabung mesin cutting akrilik.

3. Alat pemantauan ini dibuat untuk mempermudah serta mengantisipasi adanya kesalahan kerja yang dapat terjadi akibat suhu mesin yang tidak terkontrol ataupun human error yang mana kurangnya penjelasan untuk monitor alat tersebut.

 

VIII. DAFTAR PUSTAKA

Pujantara, Reinaldy N. (2018). Rancang Bangun Pengendalian dan  Monitoring Temperatur Chiller               Sebagai Pendingin Mesin  Injection Molding Berbasis Internet Of Things. Jurusan Teknik                        Elektro. Politeknik Negeri Bandung.

Apanto, Akhmad A. (2018). Rancang Bangun Sistem Pengendalian Temperature pada Tangki                         Pendingin Melalui  Manipulasi Laju Aliran Refrigrant dengan Menggunakan Refrigerant R-22             pada Mini Plant Heat Exchanger Type Shell and Tube. Program Studi DIII Teknik Instrumentasi.          Institut Teknologi Sepuluh Nopember Surabaya.

Ike Nurjanah. (2016). Rancang Bangun Sistem Monitoring Temperatur pada Mini Plant Air Condition              (AC)  Refrigerant Berbasis Arduino Mega. Program Studi DIII  Teknik Metrologi dan                               Instumentasi. Institut Teknologi Sepuluh Nopember Surabaya.



LAMPIRAN

1. Jurnal download

2. PPT download

3. Video Presentasi Demo Alat 



4. Diagram Pengawatan download

5. Diagram Blok download

6. Diagram Alir download

7. Gambar Rangkaian download

8. Program download


BIODATA

1. Dewa Murti Nugroho


Nama penulis Dewa Murti Nugroho. Penulis dilahirkan di Jakarta, 26 Juli 2001. Penulis telah menempuh Pendidikan formal di SDN Tinjomoyo, SMP Islam Hidayatullah, dan SMAN 9 Semarang. Pada tahun 2019 penulis mengikuti seleksi mahasiswa baru diploma (D3) dan diterima menjadi mahasiswa baru diploma (D3) di kampus Politeknik Negeri Semarang (Polines) dengan Program Studi D3 Teknik Elektronika, Jurusan Teknik Elektro. Penulis terdaftar dengan NIM 3.32.19.1.07. 

Apabila terdapat kritik dan saran yang membangun mengenai penelitian ini, bisa menghubungi melalui E-mail dewamurtinugroho@gmail.com 


2. Mei Melindawati



Nama penulis Mei Melindawati. Penulis dilahirkan di Blora, 6 Mei 2001. Penulis telah menempuh Pendidikan formal di SD Negeri 3 Balun, SMP Negeri 3 Cepu dan SMA Negeri 1 Cepu. Tahun 2019 penulis telah menyelesaikan pendidikan SMA. Pada tahun 2019 penulis mengikuti seleksi mahasiswa baru diploma (D3) dan diterima menjadi mahasiswa baru diploma (D3) di kampus Politeknik Negeri Semarang (Polines) dengan Program Studi D3 Teknik Elektronika, Jurusan Teknik Elektro. Penulis terdaftar dengan NIM 3.32.19.1.16. 

Apabila terdapat kritik dan saran yang membangun mengenai penelitian ini, bisa menghubungi melalui E-mail meimelinda15@gmail.com 














 

Subscribe to receive free email updates:

0 Response to " Sistem Pemantau Suhu dan Kekeruhan Pendingin Air Chiller Berbasis Arduino Uno dengan Tampilan LCD"

Posting Komentar