Penyortir Barang Berdasarkan Warna Menggunakan Arduino Uno

 

PENYORTIR BARANG BERDASARKAN WARNA MENGGUNAKAN ARDUINO UNO

Calvin Maulana Pratama1 ; Listiana Nur’aini2 ; Samuel BETA3.

Email : calvinmaulana7@gmail.com1; listiana.nuraini@gmail.com2 ; sambetak2@gmail.com5

Program Studi Teknik Elektronika Jurusan Teknik Elektro

Politeknik Negeri Semarang

Jln. Prof. H. Sudarto, S.H., Tembalang, Semarang, Jawa Tengah, Indonesia. 50275.

Telp. (024)7473417, Website :www.polines.ac.id, email : mailto:sekretariat@polines.ac.id

 Abstract- Sorting goods based on color using Arduino Uno is a system for sorting goods based on color using an Arduino Uno microcontroller as a processor and control. This color-based goods sorter is equipped with two push-button buttons that function to adjust the number of goods and reset the count of the number of goods and turn on the conveyor, the FC-51 Infrared sensor to detect the presence of goods, the TCS230 color sensor which will detect the color of the goods, the Servo Motor driven which can shift the color of the goods detected by the TCS230 color sensor, and control the L298N motor to drive a dc motor as a conveyor, and this tool has an LCD display.

Keywords: Arduino Uno, Push Button, FC-51 Infrared Sensor, TCS230 Color Sensor, Servo Motor, L298N Motor Control, DC Motor, LCD.

Intisari- Penyortir barang berdasarkan warna menggunakan arduino uno merupakan sistem penyortir barang berdasarkan warna dengan menggunakan mikrokontroler Arduino Uno sebagai pemroses dan kendalinya. Penyortir barang berdasarkan warna ini dilengkapi oleh tombol tekan yang berfungsi untuk mengatur jumlah barang dan mengatur ulang hitungan jumlah barang serta menghidupkan konveyor, sensor inframerah FC-51 sebagai pendeteksi keberadaan barang, sensor warna TCS230 yang akan mendeteksi warna barang, motor servo yang digerakkan yang dapat menggeser warna barang yang terdeteksi oleh sensor warna TCS230, dan kendali motor L298N untuk menggerakkan motor dc sebagai konveyor, serta alat ini mempunyai penampil berupa LCD.

Kata Kunci : Arduino Uno, Tombol Tekan, Sensor Inframerah FC-51, Sensor Warna TCS230,  Motor Servo, Kendali Motor L298N, Motor DC, LCD.


I.      PENDAHULUAN

1.1. Latar Belakang

Dunia industri merupakan bagian dari jantung ekonomi Indonesia. Perkembangannya kini mengalami kemajuan yang pesat. Selain kemajuan yang pesat,  hal ini juga berdampak positif terutama dalam hal peningkatan jumlah hasil produksi dan permintaan konsumen. Sedangkan, beberapa perusahaan industri masih belum menggunakan sistem otomasi atau manual terutama pada proses penyortiran barang. Sistem yang masih manual tersebut memakan waktu yang banyak, menghasilkan kualitas barang kurang terjamin, dan produktivitas dari industri kurang optimal.

Dari permasalahan diatas, dibutuhkan sebuah alat dapat membantu proses produksi terutama pada proses penyortiran barang yang dapat bekerja secara otomatis agar mendapatkan hasil yang optimal. Secara umum biasanya penyortiran barang berdasarkan warna hanya dilihat dengan mata masih belum akurat. Hal ini tidak mudah dilakukan jika jumlah barang tersebut sangat banyak pasti terjadi kesalahan dan memakan waktu yang lama.

Berdasarkan latar belakang tersebut maka dibuatlah alat yang dapat mengatasi masalah tersebut judul “Penyortir Barang Berdasarkan Warna Menggunakan Arduino Uno”. Alat ini bekerja mensimulasikan proses produksi industri pada penyortiran barang dengan mengatur terlebih dahulu jumlah barang yang akan disortir, kemudian penyortiran akan dibantu motor servo sesuai warna barang yang dideteksi oleh sensor warna dan sensor inframerah dan menggunakan motor dc sebagai konveyor. Pada alat ini juga terdapat LCD sebagai penampil untuk mengatur jumlah barang dan hasil hitungan barang yang dideteksi. Alat ini menggunakan mikrokontroler Arduino Uno sebagai pemroses dan kendalinya.

1.2. Perumusan Masalah

Dari  identifikasi yang ada, dapat ditarik beberapa rumusan masalah, yaitu :

1. Bagaimana agar alat dapat menyortir barang dengan 2 warna yang berbeda sesuai pilihan secara otomatis?

2.  Bagaimana cara mengatur jumlah barang yang akan disortir?

3. Bagaimana cara konveyor dapat berhenti ketika jumlah barang yang telah terpenuhi?

1.3. Tujuan

Adapun tujuan yang ingin dicapai dalam pembuatan proyek Arduino ini sebagai berikut:

1.      Dapat menjelaskan fungsi dari setiap komponen yang di gunakan.

2.      Dapat merangkai rangkaian dan menyambungkan rangkaian ke mikrokontroler.

3.      Dapat membuat program untuk menjalankan alat yang sudah dibuat.

4.      Dapat menggunakan alat yang dibuat secara baik dan benar.


II.    TINJAUAN PUSTAKA

Penjelasan dan uraian teori penunjang yang digunakan dalam membuat alat ini diperlukan untuk mempermudah pemahaman tentang cara kerja rangkaian maupun dasar – dasar perencanaan alat.  

2.1. Arduino Uno

Gambar 2.1 Arduino Uno

Arduino merupakan perangkat keras sekaligus perangkat lunak yang memungkinkan siapa saja melakukan pembuatan rancang bangun suatu rangkaian elektronika yang berbasis mikrokontroler dengan mudah dan cepat. Salah satu papan Arduino adalah Arduino UNO.

Arduino UNO menggunakan mikrokontroler Atmega328P. Papan Arduino UNO bekerja dengan tegangan masukan 7-12V. Adapun tegangan kerja yang digunakan adalah 5V. Papan ini mengandung 14 pin difital dan 6 di anara pin-pin  PMW yang memungkinkan untuk mendapatkan isyarat analog di pin digital. PMW berguna misalnya untuk meredupkan LED atau mengatur kecepatan putar motor. Papan ini juga menyediakan 6 pin analog. Hal yang menarik, keenam pin analog ini dapat diperlakukan sebagai pin-pin digital.

Spesifikasi Arduino Uno:

·       Mikrokontroler ATmega328P

·       Tegangan Operasi 5V

·       Tegangan masukan (disarankan) 7-12V

·       Tegangan masukan (batas) 6-20V

·       Digital I/O 14 Pin

·       PWM Digital I/O 6 Pin

·       Masukan Analog 6 Pin

·       Arus DC per I/O Pin 20mA

·       SRAM 2 KB

·       EEPROM 1 KB

·       Kecepatan clock 16 MHz

2.2. Sensor Inframerah FC-51

Gambar 2.2 Sensor Inframerah FC-51

Modul sensor inframerah FC-51 memiliki IR pengirim dan IR penerima yang akan mendeteksi keberadaan hambatan didepan modul sensor. IR pengirim atau transmitter adalah bagian yang memancarkan radiasi infra merah. IR penerima atau receiver adalah bagian yang mendeteksi radiasi dari IR transmitter. IR transmitter biasanya berbentuk photodioda dan phototransistor.

Spesifikasi Sensor Inframerah FC-51:

·       Sumber tegangan yang dibutuhkan : 3V-5V

·       Jarak pendeteksian : 2cm-30 cm

·       Konsumsi arus : pada 3,3 V: 23mA, pada 5V : 43mA

·       Tingkat keluaran: Keluaran Digital, LOW ketika mendeteksi halangan

·       Sudut pendeteksian : 35º

·    Pengaturan jarak pendeteksian : dapat diatur melalui potensiometer searah jarum jam untuk menamah jarak pendeteksian. Putar potensiometer berlawanan arah jarum jam untuk mengurangi jarak pendeteksian.

2.3. Sensor Warna TCS230

Gambar 2.3 Sensor Warna TCS230

Sensor warna TCS230 adalah sensor warna yang sering digunakan pada aplikasi mikrokontroler untuk pendeteksian suatu objek benda atau warna dari objek yang di monitor. Pada dasarnya sensor warna TCS230 adalah rangkaian photo dioda yang disusun secara matrik array 8×8 dengan 16 buah konfigurasi photodioda yang berfungsi sebagai filter warna merah, 16 photodiode sebagai filter warna biru dan 16 photodioda lagi tanpa filter warna. Sensor warna TCS230 merupakan sensor yang dikemas dalam chip DIP 8 pin dengan bagian muka transparan sebagai tempat menerima intensitas cahaya yang berwarna.

2.4. Tombol Tekan

Gambar 2.4 Tombol Tekan

Tombol tekan adalah satu komponen elektronika yang dapat memutus dan mengalirkan arus listrik dalam suatu rangkaian. Pada alat ini digunakan rangkaian  pull-up, pin input akan terbaca HIGH saat tombol tidak ditekan. Dengan kata lain, sejumlah kecil arus mengalir antara VCC dan pin input (tidak ke GND), sehingga pin input dibaca mendekati VCC. Ketika tombol ditekan, maka akan menghubungkan pin input langsung ke GND. Arus mengalir melalui resistor ke GND, sehingga pin input akan terbaca dalam keadaan LOW.

2.5. Kendali Motor L298N

Gambar 2.5 Kendali Motor L298N

Modul kendali motor L298N ini adalah sebuah kendali motor dengan jembatan H ganda yang memungkinkan kita untuk mengatur arah putaran maupun kecepatan dari satu atau dua motor DC. Selain itu, dengan modul driver motor ini kita juga dapat mengontrol sebuah motor stepper  dengan mudah.

 Spesifikasi dari modul kendali motor L298N:

§  IC penggerak jembatan H ganda L298N

§  Tegangan logis 5V

§  Arus logis antara 0-36mA

§  Tegangan penggerak antara 5V sampai dengan 35V

§  Arus penggerak sebesar 2A untuk setiap motor DC

§  Ukuran sebesar 43x43x27mm

§  Berat 3gram

2.6. Motor DC

Gambar 2.6 Motor DC

Motor bekerja berdasarkan prinsip induksi magnetik. Sirkuit dalam motor DC terdiri dari kumparan atau lilitan konduktor. Setiap arus yang mengalir melalui sebuah konduktor akan menimbulkan medan magnet. Konduktor dibentuk menjadi sebuah putaran sehingga ada dua bagian konduktor yang berada didalam medan magnet pada saat yang sama.

2.7. Motor Servo

Gambar 2.7 Motor Servo

Motor servo adalah sebuah motor DC dengan sistem tertutup di mana posisi rotor-nya akan diinformasikan kembali ke rangkaian kontrol yang ada di dalam motor servo. Pada dasarnya dibuat menggunakan motor DC yang dilengkapi dengan kontroler dan sensor posisi sehingga dapat memiliki gerakan 0 derajat, 90 derajat dan 180 derajat.

Motor servo SG90 adalah jenis motor servo yang paling sering digunakan untuk proyek-proyek sederhana menggunakan Arduino. Motor servo ini memiliki 3 kaki yang terdiri dari Ground, Vcc dan Sg(PWM), bekerja pada tegangan 4.8 volt – 6 volt serta hanya dapat berputar hingga 180 derajat.

Spesifikasi motor servo SG90:

·       Dimensi: 23x29x12.2 mm

·       Berat: 9g (hanya motor)

·       Kecepatan reaksi: 0.1 detik / 60 derajat (4.8V tanpa beban)

·       Torsi hilang (4.8V): 1.6 kg/cm

·       Suhu Kerja: 0-55 C

·       Tegangan Kerja: 4.8v

·       Bahan Gear: Nilon

·       Mode: Analog

·       Panjang kabel: 150mm

2.8. LCD I2C 16x2

Gambar 2.8 LCD I2C 16x2

LCD adalah media tampilan yang paling mudah untuk diamati karena menghasilkan tampilan karakter yang baik dan cukup banyak. LCD 16×2 pada umumnya menggunakan 16 pin sebagai kontrolnya. Oleh karena itu, digunakan kendali khusus sehingga LCD dapat dikontrol dengan jalur I2C.

            Spesifikasi LCD I2C ; 

            · Jenis LCM: Karakter

            · Menampilkan 2 baris X 16-karakter.

            · Tegangan: 5V DC.

            · Dimensi modul: 80mm x 35mm x 11mm.

            · Luas area: 64.5mm x 16mm

            · Fitur IIC / I2C 4 kabel


III.   PERANCANGAN ALAT

3.1.   Perangkat Keras dan Rangkaian Elektronika

Komponen yang digunakan dalam pembuatan Penyortir Barang Berdasarkan Warna Menggunakan Arduino Uno sebagai berikut :

a.    Arduino Uno

b.    Sensor Inframerah FC-51

c.    Sensor Warna TCS230

d.    Tombol Tekan

e.    Motor Servo

f.     Kendali Motor L298N

g.    Motor DC

h.  LCD I2C 16x2

3.2. Diagram Blok

Gambar 3.1 Diagram Blok

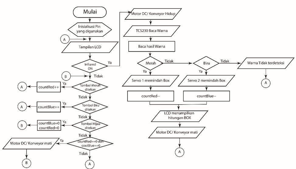
 3.3. Diagram Alir

Gambar 3.2 Diagram Alir

3.4. Gambar Rangkaian

Gambar 3.3 Gambar Rangkaian

3.5. Gambar Pengawatan



Gambar 3.4 Diagram  Pengawatan Dalam


Gambar 3.5 Diagram  Pengawatan Luar


3.7. Pembuatan Alat

Dalam pembuatan alat ini dilakukan melalui beberapa tahapan, yaitu :

1.     Membuat perencanaan bagan alat

2.     Membuat skema pengawatan

3.     Menyusun rangkaian sesuai skema pengawatan

4.     Membuat program Arduino IDE

5.     Pembuatan kerangka alat atau mekanik

6.     Pemasangan rangkaian elektronik pada kerangka alat

Gambar 3.6 Alat tampak depan


 

Gambar 3.7 Alat tampak Belakang



Gambar 3.8 Komponen didalam kotak

3.6. Cara Kerja Alat

Alat ini akan bekerja ketika mendapat tegangan yang berasal dari sumber tegangan sebesar 12V. Pada kondisi awal LCD akan menampilkan tampilan awal dan jumlah kapasitas kotak (warna merah dan biru), selanjutnya menekan tombol warna merah atau biru untuk mengatur jumlah kotak untuk setiap warna dan menekan tombol warna hijau apabila ingin mengatur ulang jumlah kotak. Kemudian, kendali motor L298N akan menggerakkan motor dc (konveyor). Konveyor akan mulai berjalan ketika sensor inframerah dan sensor warna mendeteksi box warna merah maka motor servo 1 akan bergerak 65º yang menyebabkan kotak merah tergeser ke dalam kotak merah dan pada tampilan LCD akan mengurangi hitungan kotak merah. Kemudian, ketika sensor inframerah dan sensor warna mendeteksi kotak warna biru maka motor servo 2 akan bergerak 65º yang menyebabkan kotak biru tergeser ke dalam kotak biru dan pada tampilan LCD akan mengurangi hitungan kotak biru. Ketika hitungan kotak biru dan kotak merah mencapai masing-masing 0, maka motor dc (konveyor) akan mati. Konveyor akan berjalan ketika mengatur ulang kembali hitungan  untuk setiap kotak.

3.7. Pengujian Alat

Setelah alat dan bahan telah disiapkan dan dirangkai sedemikian rupa sesuai dengan perancangan, langkah selanjutnya adalah prosedur dan tata cara pengujian sistem keseluruhan. Adapun langkah - langkah cara pengujian yang akan kami lakukan sebagai berikut.

  1. Mengkalibrasi alat yang akan diukur, apakah sudah sesuai dengan  program  yang dibuat atau belum.
  2. Mencoba alat dengan memberikan penghalang di depan sensor warna TCS230 dan sensor inframerah serta melihat hasil pembacaannya di LCD, apakah sama dengan kenyataan dan respon Motor Servo serta Motor DC sesuai dengan kondisi yang sesuai.
  3. Mencoba alat dengan menekan tombol serta melihat hasil pembacaannya di LCD. 

IV.    KESIMPULAN

Setelah melakukan percobaan, pengambilan data, dan penganalisaan terhadap data yang telah didapat pada penelitian ini, maka didapatkan kesimpulan yaitu sebagai berikut:

1.   Dengan membuat konveyor pemilah warna dengan sensor warna TCS230 yang hanya dapat mendeteksi 2 pilihan warna saja yaitu Merah dan Biru dan setelah warna terdeteksi maka motor servo akan memindah kotak warna tersebut serta jumlah barang yang tersisa akan ditampilkan melalui LCD.

2.      Untuk mengetahui apakah jumlah barang yang dapat dipilah sesuai dengan berapa kali tombol ditekan sesuai dengan warna tombolnya, dan kemudian akan ditampilkan melalui LCD 16x2.

3.  Untuk menganti jumlah barang yang dikemas menggunakan tombol dan jumlah barang akan ditampilkan pada LCD I2C. Ketika jumlah barang 0, konveyor tidak akan bergerak.


DAFTAR PUSTAKA

Kadir, Abdul.(2016). Simulasi Arduino. (Jakarta: PT Elex Media Komputindo)

Wicaksono, Mochamad Fajar dan Hidayat. (2017). Mudah Belajar Mikrokontroler Arduino disertai 23 Proyek, termasuk Proyek Erthernet dan Wireless Client Server. (Bandung: Informatika Bandung )

Wicaksono, Mochamad Fajar. (). Aplikasi Arduino dan Sensor disertai 32 Proyek Sensor dan 5 Proyek Robot. (Bandung: Informatika Bandung)

Rinaldo, Arwi dkk. (2018). Alat Pendeteksi Warna dengan Menggunakan Sensor TCS230 Berdasarkan Warna Dasar Penyusun RGB.  Institut Teknologi Bandung. Retrieved from https://ifory.id/proceedings/2018/GNceYnjvT/snips_2018_arwi_rinaldo_lfqneyg6z0.pdf

Loves, E. F. Da. (2017). PROTOTIPE PEMILAH BENDA BERDASARKAN BENTUK DAN WARNA MENGGUNAKAN CONVEYOR. Universitas Sanata Dharma. Retrieved from https://repository.usd.ac.id/9914/2/125114013_full.pdf


PENULIS

Nama penulis Calvin Maulana Pratama. Penulis dilahirkan di Kota Semarang 23 april 2001. Penulis telah menempuh pendidikan formal di TK Al-Hidayah, MI Raudlatul Athfal, SMP Negeri 41 Semarang, dan SMA Negeri 12 Semarang.

Tahun 2019 penulis telah menyelesaikan pendidikan SMA. Pada tahun yang sama, penulis mengikuti seleksi mahasiswa baru diploma (D3) dan diterima menjadi mahasiswa baru diploma (D3) di kampus Politeknik Negeri Semarang (Polines) dengan Program Studi D3 Teknik Elektronika, Jurusan Teknik Elektro. Penulis terdaftar dengan NIM. 3.32.19.3.07. Apabila ada masukan untuk kedepannya supaya bisa lebih baik lagi, anda dapat menghubungi calvinmaulana7@gmail.com

Nama penulis Listiana Nur’aini. Penulis dilahirkan di Kabupaten Magelang pada 10 Agustus 2001. Penulis telah menempuh pendidikan formal di TK Aisyiyah Bustanul Athfal Tambakan, SD Negeri Sedayu 1, SMP Negeri 1 Salam, dan SMA Negeri 1 Kota Mungkid.

Tahun 2019 penulis telah menyelesaikan pendidikan SMA. Pada tahun 2019 penulis mengikuti seleksi mahasiswa baru diploma (D3) dan diterima menjadi mahasiswa baru diploma (D3) di kampus Politeknik Negeri Semarang (Polines) dengan Program Studi D3 Teknik Elektronika, Jurusan Teknik Elektro. Penulis terdaftar dengan NIM. 3.32.19.3.14. Apabila ada kritik dan saran yang membangun serta apabila terdapat beberapa pertanyaan mengenai penelitian ini, bisa menghubungi listiana.nuuraini@gmail.com

LAMPIRAN

1. Download Jurnal disini

2. Download PPT disini

3. Download Gambar Diagram Alir disini

4. Download Gambar Pengawatan disini

5. Download Gambar Rangkaian disini

6. Download Gambar Diagram Blok disini

7. Download Simulasi Alat disini

8. Download Program disini





Subscribe to receive free email updates:

0 Response to "Penyortir Barang Berdasarkan Warna Menggunakan Arduino Uno"

Posting Komentar